世界上什么车最贵?
购物车
世界上什么房最贵?
学区房

这些年来,
“天价学区房”屡见不鲜!
一间又破又小的平房,都能卖出黄金价!
这让很多家长倍感压力,
不过,最近有个重磅炸弹传出,
学区房要凉了?!

再见学区房!北京打响第一枪!
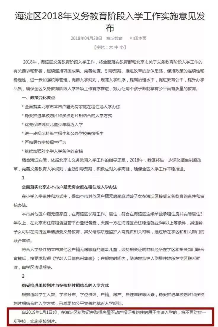
此前,北京多个区出台相关措施,与之前的单校划片区政策明显不同的是,即使买了学区房,孩子也不一定就读名校,因为被“电脑派位”到其他学校,也是极有可能的。

也就是说,“多校”中既有传统的“名校”,也有一般学校,买“学区房”并不一定能进入“名校”就读。
这意味着
无论你是不是学区房
只要在被划片区范围内
子女统统都可以入学
享受同等权利
天价学区房的泡沫或要走到尽头了
北京的政策会影响到全国吗?
有人或许会说:只是北京这么搞,我们这也会这么搞吗?
北京可是全国楼市的风向标,具有很大的样板作用。北京突然出手,打响公平教育第一枪,必将引发全国一片效仿的风潮。
已有城市开始接力实施!
1、住建部会同其它八部门联合印发了《关于在人口净流入的大中城市加快发展住房租赁市场的通知》。这份通知要求,在人口净流入的大中城市,加快发展住房租赁市场,目前已选取了12个城市作为首批开展住房租赁试点的单位。
2、《沈阳市住房租赁试点工作方案》出台,《方案》规定,积极推进购租同权。建立承租人居住证权利清单,不断扩大承租人权利。2018年12月底前,持有居住证的承租人按照法律法规规定在就业扶持、住房保障、养老服务、社会福利、社会救助、居委会选举、人民调解员选聘以及随迁子女入学、参加中考等方面,享受公共服务,实现购租同权。

最后,我们希望,
北京学区房整改的春风
也能早日吹到兴化来
让更多的家庭早日解放
让教育来的更加公平一些!
房子是用来住的,
不是用来炒的!
淡化学区房,
让教育和房产脱钩!
个人转载本内容至朋友圈和群聊天,无需特别申请授权。